Keep up with the updates:
AdventureDoor • Walkthroughs • April 7th
April 7th
walkthrough
About this walkthrough
This is a complete walkthrough for April 7th.
Using this walkthrough will get you through the game with the least amount of time and wandering around, but may spoil the game and fun of exploring.
Following this walkthrough exactly as it is written should give a score with maximum points.
AdventureDoor walkthroughs use terms and phrases which try to match in-game texts as closely as possible. In some cases this means that walkthroughs have grammatical and typographical errors (such as "open door" instead of "open the door"), but it makes following the walkthrough easier while playing the game.
Commands typed into the parser are written in CAPITAL LETTERS.
Items which can be picked up as new inventory items and items which can be constructed by combining or using other items are written with bold text for emphasis.
General information
The parser is simple and limited, it doesn't understand very many synonyms for action words. Most commands follow VERB [object] format. Note that objects with colour follow VERB [colour] [object] format. Here is a complete list of commands that the parser understands:
ATTACH
CLOSE
DISMOUNT
DOWN (or D)
DRINK
EAST (or E)
EAT
ENTER
EXAMINE
EXIT
FIRE
FUCK
GET
HELP
INSERT
INVENTORY (or I)
KILL
LOAD
MOUNT
NORTH (or N)
OPEN
PRESS
PULL
PUSH
QUIT
READ
REMOVE
SAVE
SCORE
SEARCH
SHOOT
SHOW
SOUTH (or S)
START
TAKE
TEST
UP (or U)
USE
WEAR
WEST (or W)
Walkthrough
It is advisable to study the surroundings and items by using EXAMINE and SEARCH commands. These are included in the walkthrough only when necessary, but using them elsewhere can reveal things and items which are in the game, but not essentially needed.
- OPEN CABINET
- GET RED PASS (new inventory item: a red security pass)
- SHOW RED PASS
- GO THROUGH DOOR
- NORTH
- NORTH
- NORTH
- EAST
- EAST
- SOUTH
- GET POWER CELL (new inventory item: a power cell)
- NORTH
- PRESS BUTTON
- SOUTH
- SOUTH
- EXAMINE BODY
- SEARCH BODY
- UP
- NORTH
- WEST
- WEST
- SOUTH
- EAST
- GET RIFLE (new inventory item: an inert Laser rifle)
- EXAMINE RIFLE
- INSERT POWER CELL (new inventory item: an energised Laser rifle)
- WEST
- SOUTH
- EAST
- PRESS YELLOW BUTTON
- WEST
- NORTH
- NORTH
- NORTH
- NORTH
- EAST
- EAST
- SEARCH BODY
- GET HELMET (new inventory item: a helmet)
- EXAMINE HELMET
- WEST
- WEST
- SOUTH
- SOUTH
- SOUTH
- SOUTH
- EAST
- PRESS RED BUTTON
- WEST
- NORTH
- NORTH
- NORTH
- WEST
- NORTH
- WEST
- NORTH
- FIRE LASER (SHOOT LASER, FIRE RIFLE, SHOOT RIFLE work too)
- SEARCH ROOM
- GET WRENCH (new inventory item: a large wrench)
- EAST
- SEARCH BODY
- GET FINDER
- EXAMINE FINDER
- NORTH
- EAST
- FIRE LASER
- SEARCH ROOM
- GET VISOR (new inventory item: a full-face tinted visor)
- WEAR HELMET
- ATTACH VISOR (new inventory item: a visored helmet) (Note that you must first wear helmet to attach the visor. Trying to attach the visor while the helmet is in the inventory does nothing.)
- WEST
- SOUTH
- WEST
- SOUTH
- EAST
- SOUTH
- SOUTH
- SHOW RED PASS
- GO THROUGH DOOR
- NORTH
- GET SUIT (new inventory item: a survival suit)
- WEAR SUIT
- GET BOOTS (new inventory item: sturdy walking boots)
- WEAR BOOTS
- SOUTH
- GO THROUGH DOOR
- CLOSE DOOR
- NORTH
- NORTH
- WEST
- NORTH
- EAST
- NORTH
- EAST
- SOUTH
- GET GLOVES (new inventory item: some heavy duty gloves)
- WEAR GLOVES
- NORTH
- WEST
- SOUTH
- WEST
- SOUTH
- EAST
- SOUTH
- SOUTH
- EAST
- SOUTH
- SOUTH
- EAST
- PRESS BLACK BUTTON
- WEST
- WEST
- GET PLUG (new inventory item: a spark plug)
- EAST
- NORTH
- NORTH
- WEST
- SOUTH
- EXAMINE BENCH
- SEARCH BODY
- GET GOLD PASS (new inventory item: a gold security pass)
- NORTH
- EAST
- EAST
- EAST
- SOUTH
- DOWN
- NORTH
- NORTH
- PRESS BUTTON
- WEST
- WEST
- WEST
- WEST
- SHOW GOLD PASS
- GO THROUGH DOOR
- GET KIT (new inventory item: a first aid kit)
- GO THROUGH DOOR
- CLOSE DOOR
- EAST
- EAST
- EAST
- SHOW RED PASS
- GO THROUGH DOOR
- CLOSE DOOR
- PULL LEVER
- SHOW RED PASS
- GO THROUGH DOOR
- WEST
- NORTH
- NORTH
- EAST
- GET LAGER (new inventory item: a full tin of lager)
- WEST
- NORTH
- NORTH
- SEARCH BODY
- GET SOCKS (new inventory item: a pair of socks)
- REMOVE BOOTS
- WEAR SOCKS
- WEAR BOOTS
- SOUTH
- SOUTH
- SOUTH
- SOUTH
- WEST
- NORTH
- GET MANUAL (new inventory item: a robot operations manual)
- READ MANUAL
- SOUTH
- WEST
- NORTH
- GET TUBE (new inventory item: a test tube)
- SOUTH
- EAST
- EAST
- SOUTH
- SOUTH
- EAST
- PRESS YELLOW BUTTON
- Now you should drop all items that you don't need in the following steps. Ironically, you don't know what you are going to need, so it's trial and error. Or simply follow this: DROP WRENCH, DROP KIT, DROP LAGER, DROP GOLD PASS, DROP RED PASS, DROP FINDER, DROP RIFLE.
- PRESS GREEN BUTTON
- WEST
- WEST
- EXAMINE SAFE
- GET MAP (new inventory item: a map)
- READ MAP
- EAST
- SOUTH
- WEST
- GET COUNTER (new inventory item: a Geiger counter)
- EXAMINE COUNTER
- EAST
- NORTH
- NORTH
- NORTH
- EAST
- EAST
- GET BAR (new inventory item: a food bar)
- NORTH
- GET VEGETABLES (new inventory item: fresh vegetables)
- SOUTH
- PRESS BUTTON
- SOUTH
- SOUTH
- UP
- NORTH
- WEST
- WEST
- NORTH
- NORTH
- NORTH
- EXAMINE ROBOT
- INSERT TUBE
- GET ROBOT (new inventory item: an activated robot)
- SOUTH
- You will automatically escape the flooding and end up in the transporter room on level 1.
- You can again drop some unnecessary items. For example, DROP MANUAL and DROP BAR.
- WEST
- WEST
- GET FUEL (new inventory item: a drum of fuel)
- EAST
- NORTH
- EAST
- GET OIL (new inventory item: a large can of motor oil)
- WEST
- WEST
- SEARCH BODY
- GET MEDALLION (new inventory item: a Saint Christopher medallion)
- WEAR MEDALLION
- EAST
- NORTH
- NORTH
- EAST
- EAST
- EAST
- SEARCH BODY
- GET KEY (new inventory item: a key)
- WEST
- WEST
- WEST
- SOUTH
- EAST
- EAST
- PULL LEVER
- EXAMINE BIKE
- INSERT PLUG
- MOUNT BIKE
- START ENGINE
- STOP ENGINE
- GET KEY
- DISMOUNT BIKE
- PUSH LEVER
- DROP ROBOT
- DROP OIL
- MOUNT BIKE
- START ENGINE
- STOP ENGINE
- GET KEY
- DISMOUNT BIKE
- WEST
- WEST
- SOUTH
- SOUTH
- EAST
- Pick up items you need to survive outside: GET WRENCH, GET BAR, GET KIT, GET LAGER, GET FINDER, GET RIFLE.
- WEST
- NORTH
- NORTH
- EAST
- EAST
- MOUNT BIKE
- START ENGINE
- STOP ENGINE
- DISMOUNT BIKE
- GET OIL
- PUSH LEVER
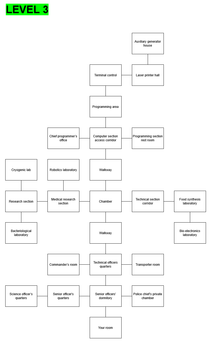
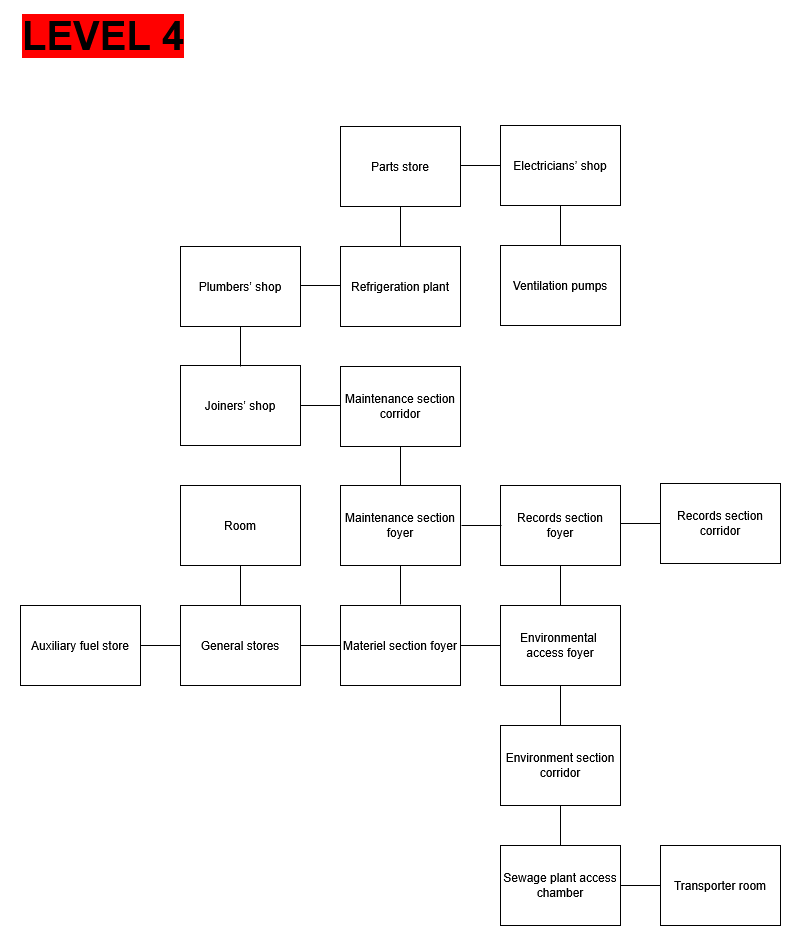
Floor maps
Deaths
There are ways to get a game over by dying in this game.
Adventure game deaths can be unexpected, shocking, annoying, but also humorous and entertaining depending on the case. Some players want to explore them, while others want to avoid them.
Here is a list of such scenes in this game.
![]() |
Get eaten by a mass of hungry rats. |
![]() |
Get bitten by a rat and die soon afterwards. |
![]() |
Die in an explosion caused by the generator. |
![]() |
Get engulfed by the spreading flames. |
![]() |
Drown when the facility starts to get flooded with water. |
![]() |
Get infected with a virus and fail to get decontamined in time. |






